Hoe verwerk ik facturen bij verhuuraanvragen?
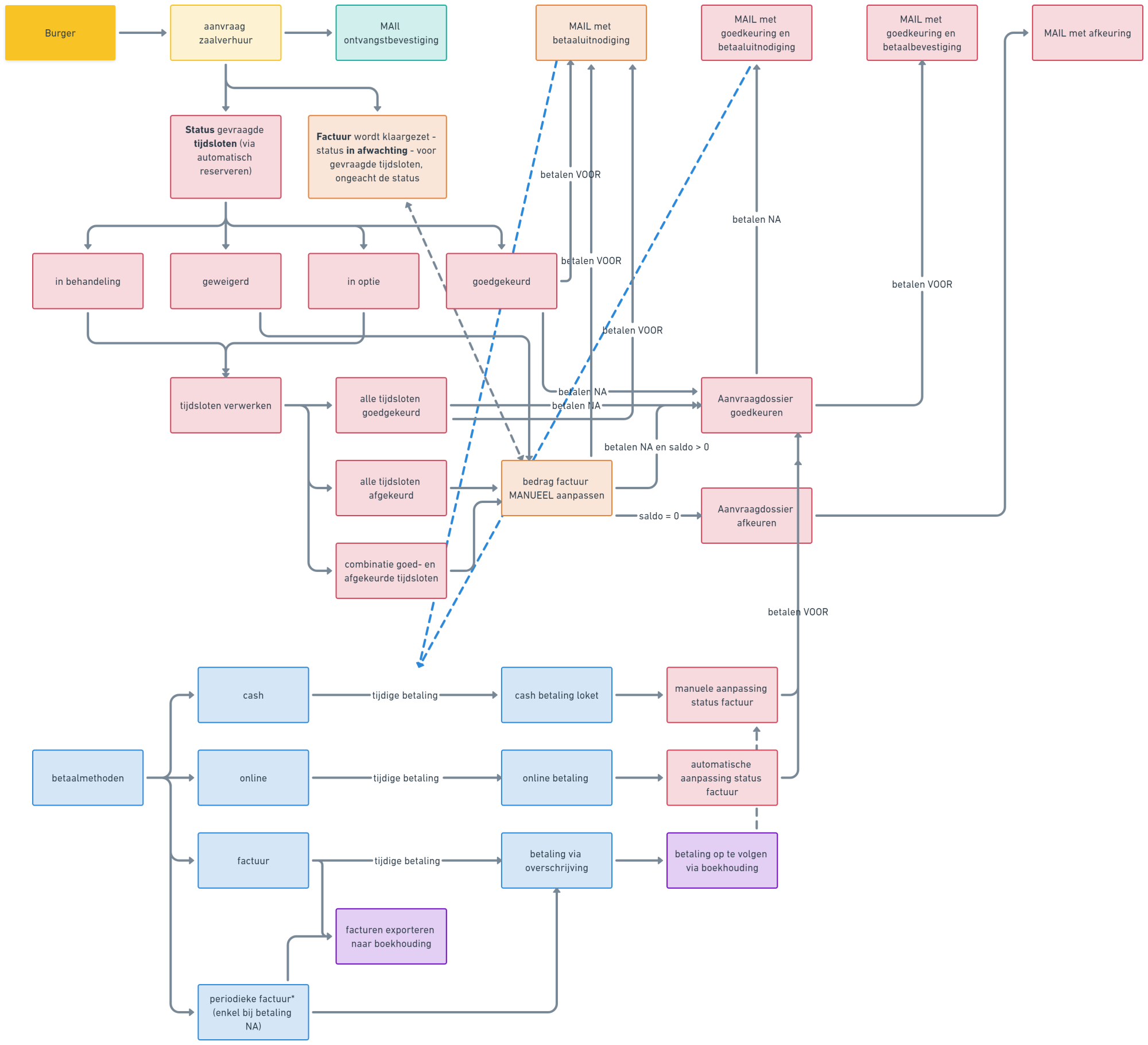
De wijze waarop je facturen verwerkt voor de module Zaalverhuur is afhankelijk van hoe de betaalflow van jouw gemeente werd bepaald en de betaalmethodes die hierbij gehanteerd worden.
De basis hierbij is dat de factuur per verhuuraanvraag klaar gezet wordt nadat het dossier of de verhuuraanvraag ingediend werd. De factuur krijgt hierbij de status 'in afwachting'.
De verdere stappen, zoals de aanpassing van de factuurstatus en de export van facturen (naar de boekhouding) zijn afhankelijk van de ingestelde betaalmethode en de afgesproken interne werkwijze. Hoe je beide stappen uitvoert, staat hieronder beschreven.
LET OP: de factuur wordt klaargezet voor alle aangevraagde tijdsloten, ongeacht of deze goedgekeurd of geweigerd worden. Zoals hieronder aangegeven in het schema dien je tijdsloten die geweigerd worden altijd manueel aan te passen op de factuur.
Hoe exporteer ik facturen bij de module zaalverhuur?
Via de pagina Facturen onder de module Zaalverhuur krijg je een overzicht van alle aangemaakte facturen voor de verhuuraanvragen. Via deze pagina kan je de facturen bekijken, verwerken, eventueel verwijderen en exporteren.
Alvorens de facturen te exporteren, filter je deze best op betaalmethode, status en reeds geëxporteerd of niet. Zo krijg je een overzicht van facturen die nog betaald moeten worden en nog niet geëxporteerd werden (naar de boekhouding).
- Selecteer de pagina Facturen onder de module Uitlenen.
- Klik bovenaan links op het filtericoon.
- Betalingsmethode: kies voor Factuur (afhankelijk van jullie betaalflow)
- Status: kies voor In afwachting
- Type: hier hoef je niets in te vullen
- Werd reeds geëxporteerd: Nee
- Tag: hier hoef je ook niets in te vullen
- Met de filter rechts kan je ook een periode aanduiden waarvoor facturen aangemaakt dienen te worden.
- Hierbij kies je voor onderstaande opties om facturen te trekken voor aanvragen die in een bepaalde periode gebeurden, bijvoorbeeld het eerste kwartaal van het jaar.
- Aangemaakt voor: bijvoorbeeld 31/03/2024
- Aangemaakt na: bijvoorbeeld 01/01/2024
- Hierbij kies je voor onderstaande opties om facturen te trekken voor aanvragen die in een bepaalde periode gebeurden, bijvoorbeeld het eerste kwartaal van het jaar.
- In de overzichtslijst staan nu de facturen met bovenstaande criteria.
- Vink de facturen die je wil exporteren aan of klik op het vakje naast naam om alle facturen (van dit tabblad) te selecteren.
- Na het aanvinken verschijnen er twee extra velden
- Acties uitvoeren op:
- hier kies je of de export geldt voor alle facturen die je aangevinkt hebt (op dit tabblad) = aangevinkte dossiers
- of dat de export geldt voor alle facturen die aan de voorwaarden van de ingestelde filter voldoen (ALLE facturen, over de verschillende tabbladen) = gefilterde dossiers. Om alle gefilterde dossiers te exporteren, volstaat het om enkel de eerste factuurlijn aan te vinken.
- Bulkacties: (de geselecteerde actie telt voor alle aangevinkte dossiers of alle gefilterde dossiers)
- Exporteren als CSV
- markeren als Voldaan
- markeren als Geannuleerd
- Verwijderen
- Acties uitvoeren op:
- Na de gewenste keuze voor acties uitvoeren op + bulkactie = exporteren als CSV, wordt het CSV-bestand klaargezet in de downloadmap van je pc voor verdere verwerking en opvolging.
Hoe pas ik de status van de factuur aan bij de module zaalverhuur?
De status van een factuur bij de module zaalverhuur kan je op verschillende manieren aanpassen, zowel via de verhuuraanvraag zelf, als via de pagina Facturen onder de module Zaalverhuur.
Hoe pas ik de factuur aan via de pagina Facturen bij de module zaalverhuur?
- Selecteer Facturen onder de module Zaalverhuur.
- Zoek de factuur die je wil aanpassen of waarvan je de status wil wijzigen.
- Klik achteraan de betreffende factuur op de drie bolletjes en kies voor Bewerken.
Hier zie je het detail van de factuur.
Algemene informatie van de factuur:
- Naam: hier zie je de naam van de verhuuraanvraag.
- Datum voldaan / Datum terugbetaling: Geef hier indien gewenst, bijvoorbeeld bij cashbetaling, de datum van betaling in.
- Status: zet de status op Voldaan.
- Betalingsmethode: hier zie je de betaalmethode die voor dit dossier ingesteld werd.
- Omschrijving: hier zie je de omschrijving zoals meegegeven door de aanvrager.
- Factuurlijnen:
- Indien nodig kan je hier de factuurlijnen aanpassen: zowel het bedrag als de aantallen en de tekst kan je aanpassen.
- Je kan een een factuurlijnen ook verwijderen door op de drie bolletjes achteraan rechts te klikken en Verwijderen te selecteren.
- Klik onderaan rechts op Bewaren.
Hoe pas ik de factuurstatus aan via de verhuuraanvraag?
- Selecteer Verhuuraanvragen onder de module Zaalverhuur.
- Open de gewenste verhuuraanvraag.
- Ga naar het tabblad Facturen.
- Klik achteraan rechts op de drie bolletjes en kies voor:
- markeren als Voldaan: de factuurstatus wordt op Voldaan gezet.
- of Bewerken: hier kan je de algemene informatie en de factuurlijnen bewerken.
- Datum voldaan / Datum terugbetaling: Geef hier indien gewenst, bijvoorbeeld bij cashbetaling, de datum van betaling in.
- Status: zet de status op Voldaan.
- Klik onderaan rechts op Bewaren.