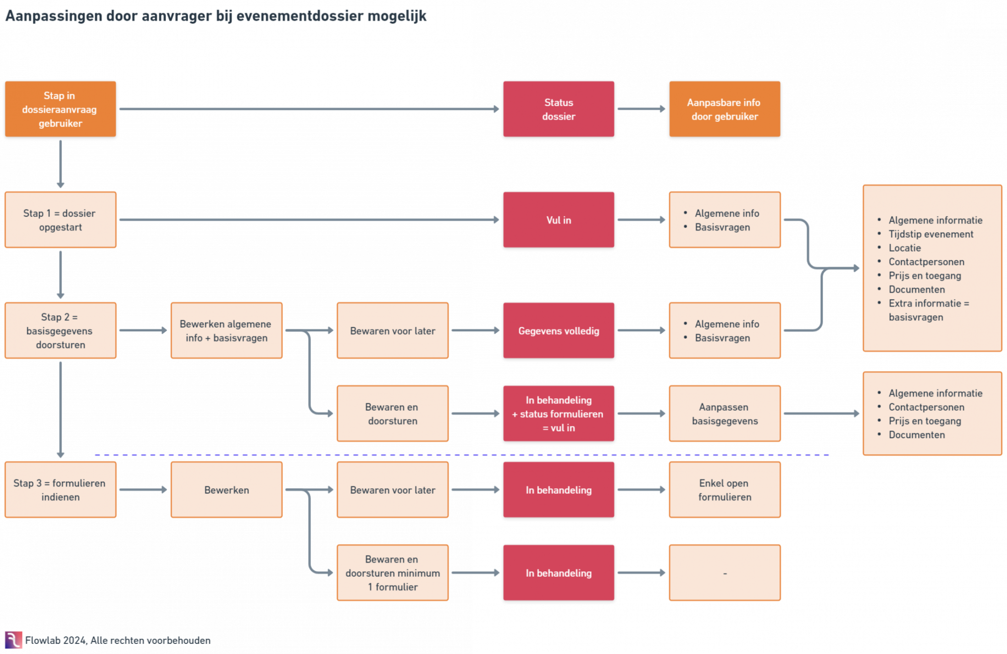
Kan een aanvrager zijn algemene informatie nog aanpassen nadat een dossier is opgestart?
Ja, maar!
De aanvrager kan dit doen zolang hij de formulieren niet ingediend heeft.
Bij het aanmaken van een dossier doorloopt de aanvrager 3 stappen:
- Je start het dossier op.
- Je vult de basisgegevens en vragen in, en stuurt deze door.
Vanaf het moment dat deze zijn doorgestuurd kan je enkel nog sommige basisgegevens aanpassen. - Als laatste stap vul en dien je de formulieren in. Zodra deze zijn ingediend, kan je de algemene informatie niet meer aanpassen.
In het schema hieronder zie je welke info wanneer aanpasbaar is door de aanvrager.